Borang Asbs 2019

Senarai sekolah buka iklan sebut harga kantin 2019 tutup senarai sekolah buka iklan sebut harga kedai buku 2019 tutup.
Borang asbs 2019. 19 september 2019 jumlah paparan. Murid bukan warganegara boleh memohon menggunakan borang pu a 275 jadual pertama melalui unit perhubungan dan pendaftaran di jpn. Pendaftaran melalui penempatan guru kelas tahun 6 sk srab sjkc sjkt menggunakan aplikasi apdm modul e daftar menengah bagi murid warganegara sahaja berdasarkan borang permohonan penempatan sekolah bpps yang dilengkapkan oleh ibu bapa penjaga murid warganegara yang tercicir pendidikan wajib boleh mohon dengan menggunakan borang asbs yang boleh didapati di ppd dan jpn murid warganegara. Pertukaran penempatan murid menengah.
4641 semua pegawai. Borang boleh diperolehi dari pejabat pendidikan daerah yang berhampiran. Permohonan ke tahun satu bagi ambilan 2020 dan 2021 akan dibuka pada 1 mac 2019 sehingga 30 april 2019. Pendaftaran tahun 1 2019 2020 boleh dibuat melalui 2 kaedah iaitu.
Anak anak yang lahir pada tahun 2013 dan 2014 yang kini berumur 5 dan 6 tahun boleh didaftarkan mulai 1 mac 2019. Bagi permohonan tahun 1 2020 untuk murid tanpa dokumen mohon mendaftar di ppd melalui borang mwtd selepas 15 disember 2019. Langkah 2 ibubapa perlu melengkapkan borang manual dan menghantar borang berserta dokumen iringan sokongan. Kaedah 1 daftar manual langkah 1 ibubapa pergi ke sekolah yang ingin dipohon untuk mendapatkan borang manual.
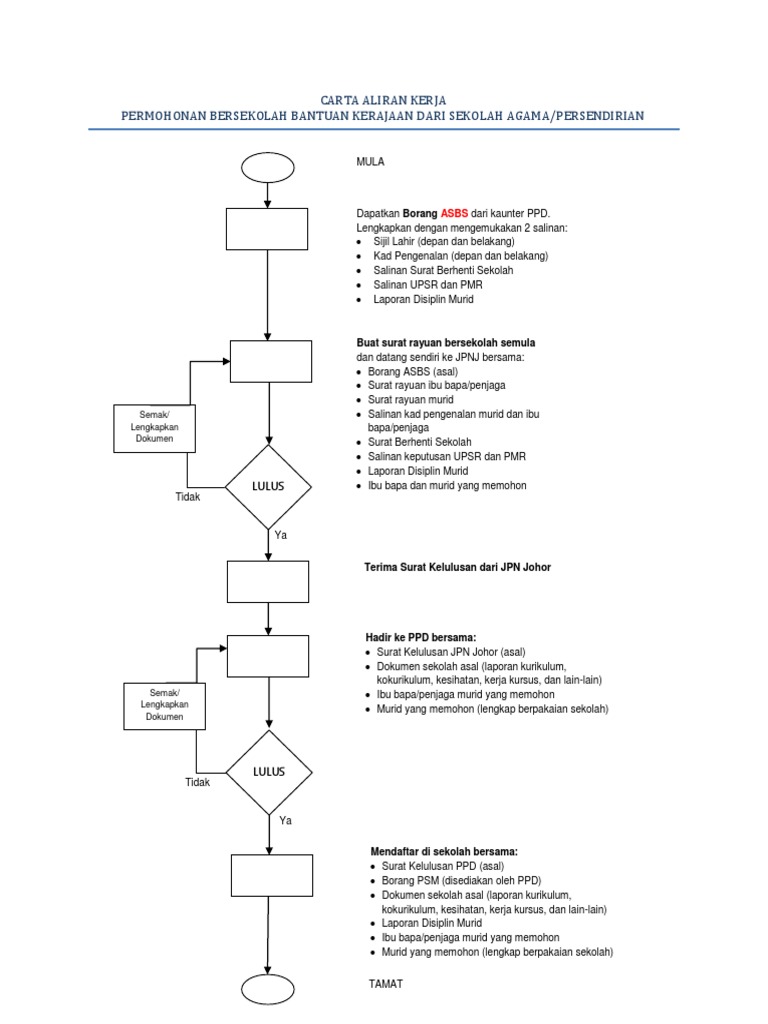
Permohonan online murid tahun 1 semenanjung malaysia 2021 2022. Borang rayuan bersekolah semula. Bagi yang daftar lewat kelahiran dan pendaftaran secara online tidak dapat dilakukan minta ibu bapa daftar secara manual di ppd selepas 15 disember 2019 dengan mengisi borang asbs. Panduan public moe gov my pendaftaran murid darjah 1 di negeri semenanjung malaysia dan cara membuat permohonan daftar darjah satu secara online serta dokumen yang diperlukan semasa membuat pendaftaran murid.
Pemakluman penambahbaikan borang permohonan kemasukan murid dari sekolah agama kerajaan negeri sekolah swasta dan belajar semula asbs ke sekolah menengah rendah kerajaan bantuan kerajaan kementerian pendidikan malaysia cetak emel butiran ditulis oleh mira akfini mohd azlan diterbitkan. Bagi anda yang lewat daftar kelahiran dan gagal melakukan pendaftaran secara online anda boleh daftar secara manual di ppd selepas 15 disember 2019 dengan mengisi borang asbs. Bagi murid yang ingin permohonan tahun 1 sesi 2020 tetapi tidak mempunyai dokumen dokumen yang diperlukan sila daftar di ppd melalui borang mwtd selepas 15 disember 2019. Semakan keputusan tahun 1 2021 online panduan ibu bapa untuk check result keputusan pendaftaran permohonan murid ke tahun 1 ambilan 2021 2022 serta keputusan rayuan bagi seluruh negeri di malaysia secara online melalui public moe gov my.